安全服务
SECURITY SERVICES
       鲸生安全服务基于“两核一心”的安全赋能体系,打造“四维一体”服务模式,结合新一代安全保障思路,涵盖风险管理能力、检测和响应能力、合规驱动管理能力、内外部数据安全保障能力、快速自动化能力、攻防对抗能力、新攻击面响应能力在内,体系化、可持续化地为网络安全建设赋能。
描述
外部需求
来自国家及行业合规监管要求,从而产生合规管理咨询、等级保护咨询、安全管理咨询等服务需求。
内部需求
单位内部网络及信息系统在生命周期中面临的各项安全方面的服务需求。
数据安全类
DATA SECURITY CATEGORY
      面对数据安全领域的诸多未知与复杂风险,数字化转型中的企业或组织、深耕赛道的数据安全企业、统筹监管的政府部门,以及探索前沿技术的高校科研院所,均对适配新时代发展需求的数据安全人才产生迫切需求 —— 既需掌握技术攻防、合规治理的复合型人才,也需具备战略思维、行业洞察的高端领军人才。

     在此背景下,政策层面已率先为数据安全人才体系建设按下 “加速键”:多地政府积极试点首席数据安全官(CDSO)、首席数据官(CDO)制度,通过明确岗位权责强化组织数据安全管理能力;各省市数据条例也纷纷鼓励市场主体设置数据安全运营、数据合规审计等专项岗位;人社部更首次将 “数据安全工程技术人员” 纳入新职业清单,从国家层面确立了该领域人才的职业地位与发展路径。

     但当前数据安全行业仍面临 “政策引导强、高端人才少” 的突出矛盾,核心技术人才、高级管理人才缺口显著。行业共识显示,未来三十年,随着数据价值进一步释放与安全需求持续升级,数据安全岗位将始终保持高价值、高需求属性,成为数字经济时代的 “黄金赛道”。
描述
    数据安全人才缺口凸显,鲸生数安助力行业人才生态构建。随着数字经济发展的不断深入,数据已成为驱动业务创新的核心生产要素。

    然而,新应用场景的持续拓展(如 AI 大模型数据训练、跨境数据流通、工业数据互联等)也让数据安全保障问题愈发严峻,数据泄露、隐私侵犯、供应链攻击等风险频发,逐渐成为制约数据开发利用效能与数字产业高质量发展的核心挑战。
网络等级保护
NETWORK LEVEL PROTECTION
  • 50+
    服务行业
  • 100+
    客户案例
“鲸生数安”作为一家专注于信息安全领域的企业,其提供的等保咨询服务在协助各类机构落实网络安全等级保护制度方面发挥着重要作用。
●定级备案咨询:鲸生数安依据等级保护定级指南相关标准,对客户的业务系统进行深入分析。
通过详细了解系统所承载业务的重要性、影响范围以及一旦遭受破坏可能带来的损失等多方面因素。
精准协助客户对业务系统进行定级。在这个过程中,公司专业团队会配合客户完善定级报告。
从系统概述、安全现状分析、定级依据阐述等多个角度,确保定级报告内容详实、依据充分。
之后,还会全程协助客户完成定级备案工作,熟悉备案流程和所需材料,帮助客户高效完成备案手续。​

●等保差距分析:凭借丰富的经验和专业的技术手段,依据等级保护基本要求相关标准开展工作。咨询团队会通过访谈
调研,与客户单位的系统运维人员、业务负责人等进行深入交流,了解系统日常运行情况、管理流程等。现场勘查则
对系统所处的物理环境、网络架构、设备部署等进行实地查看。同时,运用评估测试工具对系统进行漏洞扫描、安全
配置检查等,以及查阅相关文档,如系统设计文档、管理制度文件等。通过多维度的工作方式,全面进行等级保护差
距分析,精准识别出与基本要求存在差距的控制项和当前的建设情况,为后续整改提供清晰的方向。​

●整改方案设计:在完成定级结果和差距分析后,鲸生数安会进行总体分析,提炼出等级保护整改工作的安全需求。结合客户实际情况,如预算限制、现有技术架构、业务发展规划等,设计出符合等级保护要求的安全管理和技术整改方案。在安全管理方面,从人员安全管理、访问控制管理、应急响应管理等多维度制定完善的制度和流程;在技术整改上,涵盖网络安全防护设备的选型与部署、主机系统的安全加固、数据加密措施的实施等,形成一套具有针对性和可操作性的整改方案,指导客户后期网络安全建设整改工作。​

●管理体系咨询:根据等级保护基本要求、前期的差距分析以及制定的整改方案所设计的安全管理体系,鲸生数安结合客户实际情况,协助客户优化配套的安全管理体系文件。从安全方针、目标的明确,到具体安全管理制度、操作规程的细化,确保安全管理体系既符合等保要求,又能与客户单位的组织架构、业务流程紧密结合,具有良好的落地性和执行性,提升客户单位整体的信息安全管理水平。​

●协助等保测评:鲸生数安深知等保测评的重要性和复杂性,会积极协助客户组织等级保护测评相关工作。在测评前,帮助客户准备好所需的材料,对系统进行预检查和优化,确保系统处于最佳可测评状态。在测评过程中,配合客户协调现场测评工作,与测评机构保持良好沟通,及时解决测评过程中出现的问题,保障测评工作的顺利进行,助力客户顺利通过等保测评。
描述
专业团队:鲸生数安拥有一支由资深信息安全专家、网络工程师、安全分析师等组成的专业等保咨询团队。团队成员均具备扎实的专业知识,部分成员拥有 CISP(注册信息安全专业人员)、CISA(国际注册信息系统审计师)等专业资质,在信息安全领域拥有丰富的实践经验,能够准确把握等保相关标准和政策要求,为客户提供高质量的咨询服务。​

丰富经验:公司在等保咨询服务领域已经服务了众多客户,涵盖金融、医疗、教育、制造业等多个行业。通过对不同行业客户的服务,积累了丰富的项目经验,熟悉各行业在等保工作中的特点和难点,能够根据不同行业的需求和实际情况,提供定制化的等保咨询解决方案,确保客户在满足等保合规要求的同时,提升自身的信息安全防护能力。
专业的服务团队与经验优势
ADVANTAGE
全面的服务内容​
优质服务助力客户信息安全升级
       鲸生数安信息科技有限公司的等保咨询服务,以其全面的服务内容、专业的团队和丰富的经验,为客户提供一站式的等保解决方案。无论是刚起步的企业构建信息安全体系,还是成熟企业对等保工作进行优化升级,鲸生数安都能成为可靠的合作伙伴,助力客户在复杂多变的网络环境中,有效提升信息安全保障能力,满足等保合规要求,为业务的稳定发展筑牢安全基石。
商用密码应用类
COMMERCIAL PASSWORD APPLICATION CLASS
描述
网络安全类
CYBERSECURITY CATEGORY
安全风险评估服务

我们以国家与行业政策要求、信息安全管理体系标准为参照,制定实施评估方案。从信息资产、信息管理和网络构架这三个方面入手,开展全面评估。

安全脆弱性评估

全方位检测服务器、终端、Web 的脆弱性,发现漏洞、配置问题、弱口令,收集系统冗余账号、服务与端口,形成安全风险报告,助力安全管理人员提前发现并修补安全问题。

高级渗透测试服务

在客户授权许可的情况下,模拟黑客对客户系统进行非破坏性的安全性测试,亦可针对客户重点业务进行渗透测试,作为一种发现、验证系统风险的重要手段。通过渗透测试可在技术层面定性地分析系统的安全性,并给出专业的渗透测试报告以及有针对性的整改加固建议。

上线评估服务

围绕应用系统的生命周期,在新应用系统投入运行前,从应用系统的应用、主机、运行逻辑、第三方组件以及合规性等方面,进行上线安全评估。根据评估的结果形成安全检测报告并提供解决方案,确保应用系统安全、平稳的运行。

安全监测服务

依托技术工具对所监测系统应用层漏洞、挂马、后门、暗链、断链、敏感字、数据篡改、可用性等进行监测,及时发现安全隐患和技术支持,提供监测记录和相关信息。对威胁后进行验证分析,并提供解决方案协助客户及时进行处置。

安全巡检与加固服务

安全巡检服务是指使用多种手段,对网络设备、服务器、操作系统、应用系统进行周期性的安全扫描、手工检查、专家分析,并提交检测报告及加固建议。

应急响应服务

鲸生数安致力于成为“网络安全120”当客户系统遭受安全事件时提供专业的安全应急响应服务,通过采取紧急措施,协助用户以最快速度恢复系统并调查安全事件发生的原因,避免同类安全事件再次发生

溯源取证服务

对已发生的网络安全事件,结合应急响应的溯源分析结果,对安全日志、流量进行分析研判并对发现的威胁进行定位。同时采取措施降低威胁可能造成的影响,协助客户闭环处置安全事件同时为客户快速定位问题根源、锁定安全事件源头提供法律依据。

攻防演练服务

攻防演练服务是提升机构网络安全防护水平的关键一环,通过模拟真实网络攻击场景,深度检验信息系统安全性与运维保障有效性,从容应对复杂多变的网络安全挑战 。

重保服务

在重要活动、会议时期为活动组织单位、监管单位关键信息系统提供重保组织架构设计、安全检查、积极防御、实时检测、响应处置、攻击预测等安全服务。

安全运营服务

安全运营服务作为现代信息安全保障体系中的关键一环,旨在通过系统性、持续性的运作,确保组织的信息资产在动态变化的网络环境中得到全方位保护。它融合了人员、技术、流程等多方面要素,致力于达成安全风险的有效管控与业务的稳定运行。

培训服务类
TRAINING SERVICES
网络安全意识培训

在通过系统性的知识传递与行为规范引导,强化内部员工及第三方运维人员的安全防护意识,弥补技术防护体系中 “人为因素” 的短板,形成 “技术 + 制度 + 人员” 的协同防护闭环。

网络安全技能培训

提升内部员工及第三方运维人员的实操防护能力,以适配技术防护体系的落地执行。培训围绕运维全流程关键环节,针对性强化人员在安全操作、风险处置等方面的技能

网络攻防技能培训

提升内部安全团队及核心运维人员实战防御与应对能力,通过红蓝对抗演练、典型案例漏洞复现、审计日志溯源分析等训练,强化复杂运维环境主动防护,筑牢安全防线。

网络安全等级保护技术培训

助力内部安全团队及运维人员精准掌握等级保护规范的核心要求与落地实操方法,以精准适配信息化合作企业运维场景中对安全合规的刚性约束,确保技术防护体系与等保标准深度契合、有效落地。

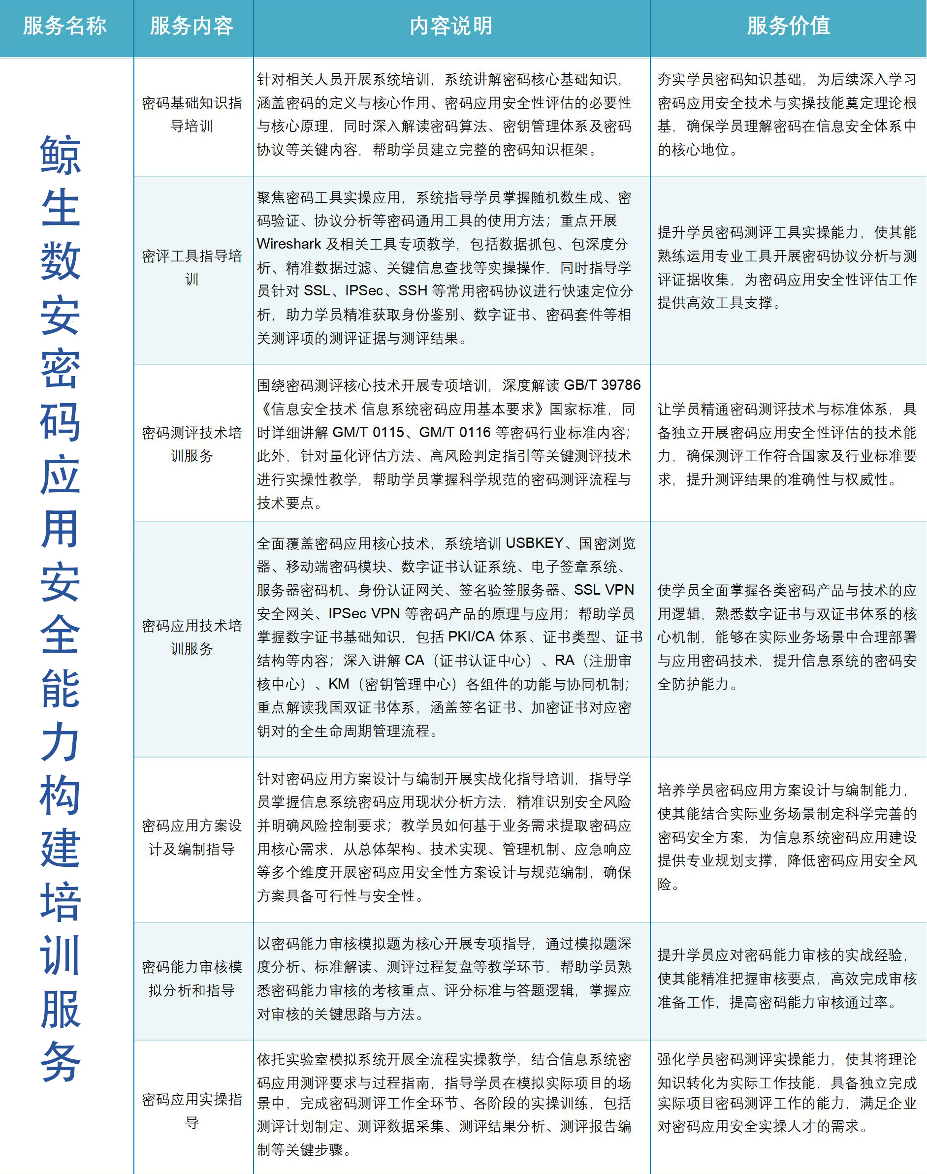
商用密码应用技术培训

助力内部安全团队及运维人员吃透商用密码核心规范、适配场景与实操要领,契合运维场景数据安全与合规的刚性约束,确保其与运维全流程深度融合落地,筑牢数据安全的密码屏障。

数据安全技术培训

助力内部安全团队及运维人员掌握数据全生命周期防护技术与实操精髓,适配运维场景数据安全管理核心诉求,确保防护技术与运维各环节契合落地,为数据资产构筑全链条安全屏障。